63. 在史特拉斯堡召開的歐洲議會(European Parliament)大會中,通過了全球首個「人 工智慧法案」(AI Act),旨在根據技術的風險等級管制人工智慧的應用。根據此法案, 以下哪項人工智慧的應用被列為「不可接受的風險系統」?
(A) 社會評分系統
(B) 聊天機器人
(C) 醫療診斷系統
(D) 交通流量分析工具
(A) 社會評分系統
(B) 聊天機器人
(C) 醫療診斷系統
(D) 交通流量分析工具
答案:登入後查看
統計: A(116), B(10), C(51), D(1), E(0) #3245958
統計: A(116), B(10), C(51), D(1), E(0) #3245958
詳解 (共 2 筆)
#6373960
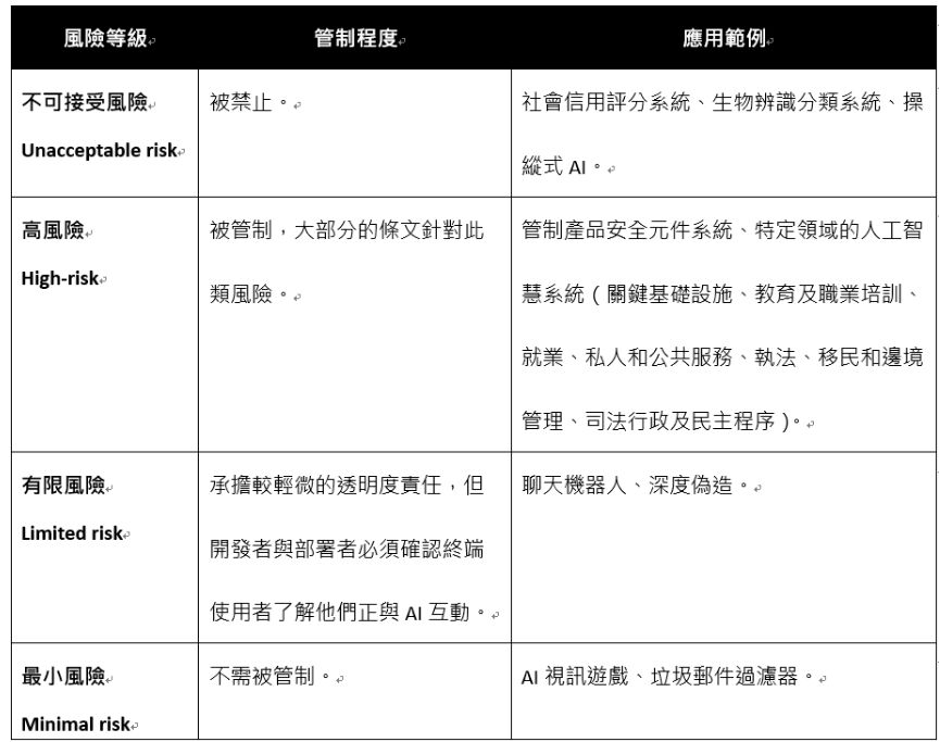
歐盟制定的《人工智慧法》(Artificial Intelligence Act,以下簡稱AIA)是全球第一部全面性規範AI的法律。
ㅤㅤ
AIA針對應用之風險分為4個等級,給予不同程度的管制:

來源:https://etopteam.com/2024/08/16/eu-artificial-intelligence-act/
6
0